分享
泡泡: 独家揭秘(非zion):专为小量用户打造的AI应用,一键登录+付费功能,开启智能新体验!
输入“/”快速插入内容
泡泡: 独家揭秘(非zion):专为小量用户打造的AI应用,一键登录+付费功能,开启智能新体验!
用户4389
用户4389
2024年12月18日修改
Zion,这个能让bot实现“收费上岗”的创意平台,构思巧妙,功能也是相当贴心。但一看到它每月299元的门槛,不禁让人心头一紧——这价格,对于我这样的小用户群体来说,确实是笔不小的开销。怎么办呢?既要捂紧钱包,又不想让劳动成果免费共享,于是乎,我开始动手捣鼓,终于捣鼓出了下面这套AI应用。
本人编程小白,如果有高手,不妨将它接入飞书或微信支付,解锁更多高级功能。在这里,我就先献丑抛个砖,期待引出大家手中的玉。
体验地址:
https://www.coze.cn/s/iUUvMESr/
系统整体功能介绍:
主体共4个工作流:
1、登陆判断工作流;
2、使用判断工作流;
3、生成菜肴制作步骤工作流;
4、智能助手工作流
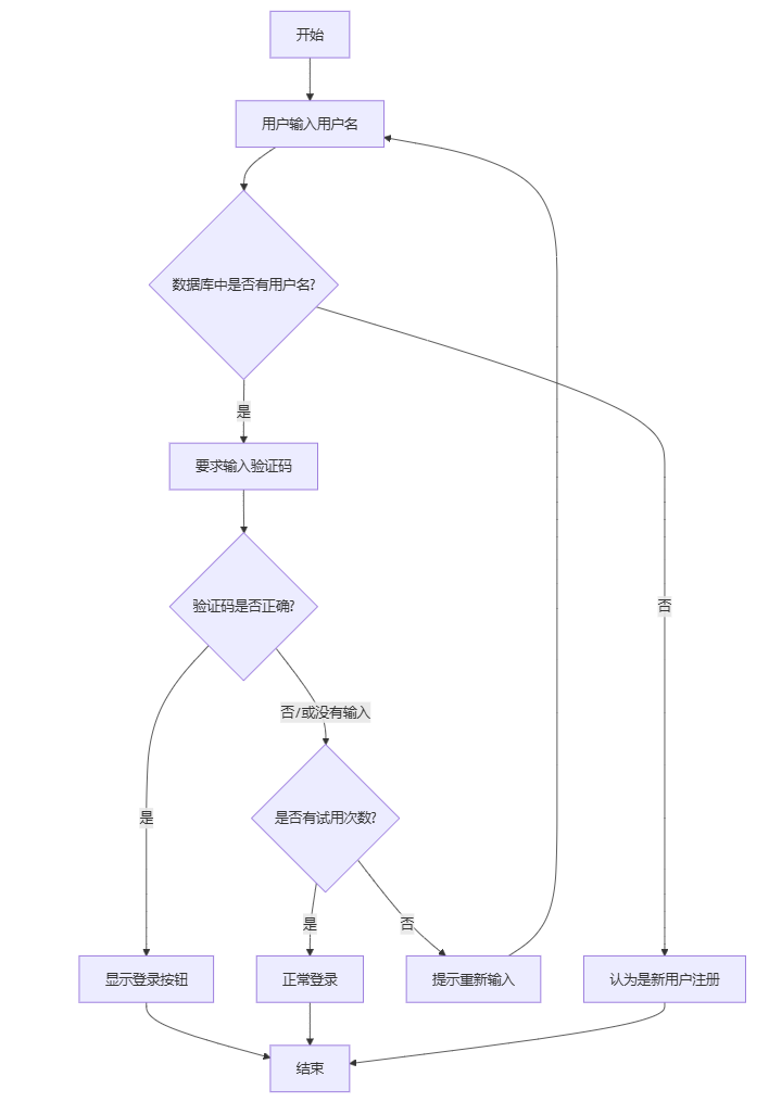
系统分为登陆页和功能页两部分,首次登陆用户被默认赋予两次试用,超过次数会弹出支付码,支付后重新登陆可继续试用。
登陆页对用户账号进行鉴权判断,是否为新用户,是否还有试用次数,是否输入正确的验证码。
功能页的功能相对简单,一款菜品制作工具,里面加入了条件判断,当用户没有使用验证码登陆使用超次数后会提示扫码。
功能使用展示:
登陆页:
正常使用界面:
试用次数超限页面:
各个工作流详解:
登陆工作流:
工作流太大,贴图看不清。
用到的主要组件包括:数据库、大模型、变量、内容整合,代码
整体思路: